Sestav osnovne zbirke 3/3

img17_5

15. Ploščica s štirimi tipkami za dajanje logičnih stanj

16. Ploščica z binarnim- BCD števnikom

17. Ploščica z BCD dekodirnikom in 7 segmentnim prikazovalnikom.

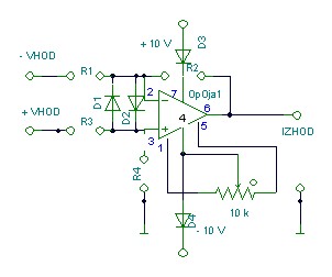
18. Ploščica z 4 bitnim DA pretvornikom (z dvema operacijskima ojačevalnikoma) (z možnostjo razširitve na 8 bitnega)

19. Ploščica z kodirnikom MC145026

20. Ploščica z dekodirnikom MC145027

img18_5
Poleg naštetih elementov moramo za celo skupino imeti zbirko elektronskih komponent s po 30 enakimi elementi:

- 0,5 W upornike upornosti:

- kondenzatorje vrednosti:

- usmerniške diode BY 232 (1,2A) ali podobne,

- termistorje 10 k NTC,

- fototranzistorje v zaščitnem ohišju


K vsaki zbirki sodi univerzalni merilnik, ki omogoča merjenje električnih napetosti, toka, upornosti, kapacitivnosti in preizkušanje tranzistorjev. Njegovi priključni žici moramo prilagoditi, da ju bomo lahko priključili na uporabljene vtične puše.

Elemente zbirke povezujemo z izoliranimi polnimi žičkami, katerim na koncu posnamemo 5 mm izolacije (»telefonsko« žico) premera najmanj 0,5 mm in največ 1,5 mm, ki jih enostavno potisnemo v vtične puše. Priporočljivo je uporabljati žico podobnih premerov, kot jo imajo priključki najpogosteje uporabljenih elektronskih elementov. Vsak učenec, ki dela z zbirko potrebuje ščipalne in snemalne klešče za obdelavo žice.