Realizacija računalnika na osnovi mikroprocesorja MC6802

Poročilo laboratorijskih vaj pri predmetu Arhitektura računalniških sistemov


Vsebina

  1. Opis naloge
  2. Značilnosti elementov
  3. Naslovno dekodiranje
  4. Pozicijska in električna shema

1. Opis naloge

V „wire-wrap“ tehniki povezovanja smo sestavili računalnik z naslednjimi glavnimi elementi: procesorjem CPE Motorola MC6802, pomnilnikom EPROM Intel 2764, perifernim vmesniškim adapterjem PIA MC6821, NAND vrati na vezju TTL 74LS10, kvarčnim kristalom 4 MHz, reset tipko, 2 stikali (kot vhodom) ter 8 LED-diodami (kot izhodom). Sami smo povezali le procesor, pomnilnik ter vmesniški adapter med sabo ter z ostalimi elementi, ki so bili na že izdelanem tiskanem vezju. Pri spremembah stanja signalov smo si pomagali še z NAND vrati.

2. Značilnosti elementov

CPE MC6802 je 8-bitni mikroprocesor, programsko združljiv z MC6800, ima 128 bajtov notranjega RAM pomnilnika, 16-bitno naslovno vodilo, standardne TTL vhode in izhode, generator urinih signalov (ura s frekvenco 1 MHz) ter možnostjo prekinitev.

EPROM 2764 je svetlobno izbrisljiv bralni pomnilnik z možnostjo ponovnega polnjenja podatkov, obsega 8K 8-bitnih besed. Uporabili ga bomo za zapis lastnih programov za preizkus delovanja sistema.

PIA MC6821 je paralelni periferni vmesniški adapter z dvema vmesnikoma A in B, vsak ima po 8 perifernih signalov. Z njegovo pomošjo krmili sistem 8 svetlobnih signalov z LED-diodami.

Na standardnem vezju TTL 74LS10 so 3 NAND vrata s po 3 vhodi in 1 izhodom.

3. Naslovno dekodiranje

Pri razporeditvi elementov v naslovni prostor smo se srečali s popolnim naslovnim dekodiranjem (RAM v procesorju) ter nepopolnim naslovnim dekodiranjem (za EPROM in PIA), kjer vidimo tudi neuporabljene bite. Naslovna tabela za naš sistem je sledeča:

ElementA15A14A13A12A11A10A9A8A7A6A5A4A3A2A1A0Naslovi
RAM000000000xxxxxxx0000 - 007F
EPROM11.xxxxxxxxxxxxxC000 - DFFF
PIA10............xx8000 - 8003

Zanjo pa velja naslednja legenda: 1 = logična enica, 0 = logična ničla, x = poljubna vrednost in . = neuporabljeni bit.

Izgled pomnilnika:

0000


007F
RAM
0080
7FFF
8000

8003
PIA
8004
BFFF
C000


DFFF
EPROM
E000
FFFF

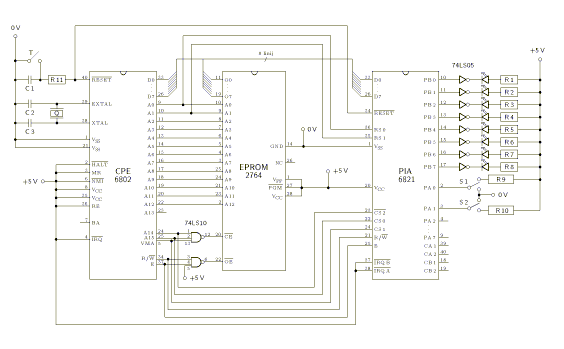
4. Pozicijska in električna shema

Na pozicijski shemi sistema

[Pozicijska shema (12 kb)]

imamo naslednje elemente:

IC 1CPE MC6802
IC 2EPROM 2764
IC 3PIA MC6821
IC 4TTL 74LS10 (NAND vrata)
IC 5 in IC 6TTL 74LS05 (NOT vrata)
R 1 - R 8upori 330 W
R 9 in R 10upora 3300 W
R 11upor 4700 W
LED 1 - LED 8LED-diode
Treset tipka
S 1 in S 2stikali

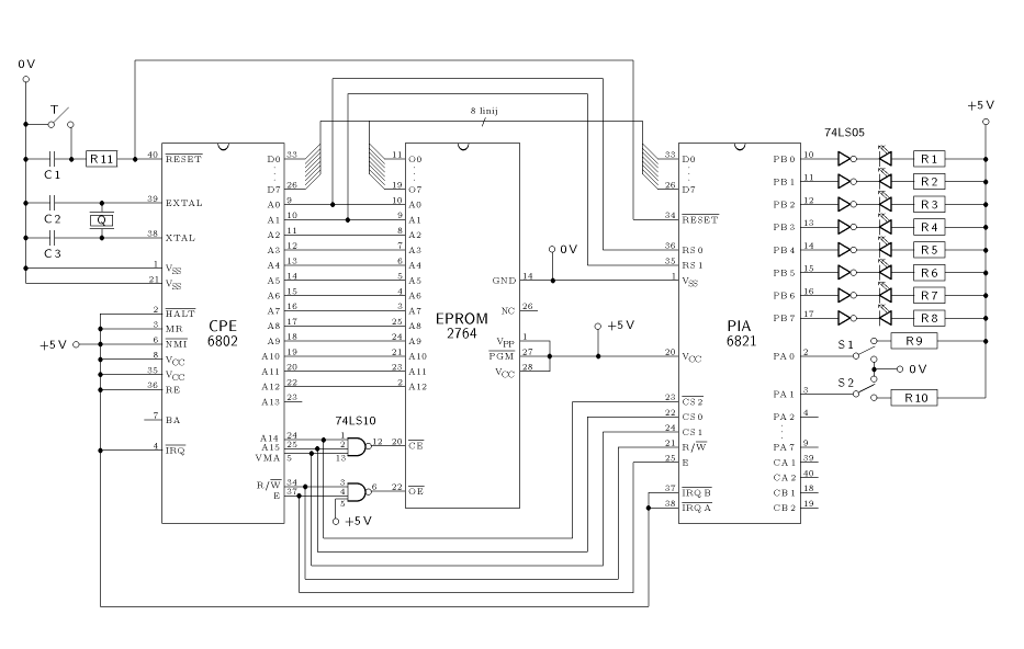
Električna shema

[Elektricna shema (21 kb)]

nam prinaša naslednje elemente:

CPE 6802procesor
EPROM 2764pomnilnik
PIA 6821periferni vmesniški adapter
74LS10vezje z NAND vrati
74LS05vezje z NOT vrati
Qkvarčni kristal 4 MHz
C 1 in C 2kondenzatorja 27 pF
C 3kondenzator 100 nF
R 1 - R 8upori 330 W
diode brez številkLED-diode od 1 do 8
R 9 in R 10upora 3300 W
R 11upor 4700 W
Treset tipka
S 1 in S 2stikali
° 0 Vozemljitev
° +5 Vvir napetosti

[Avtor] [Gimnazija] [FMF in FRI] /ARS 2/ [Slovenski jezik] [Internet] [Glasba] [Gore] [Hobby] [Vstopna stran] [Kazalo] [E-mail]

© Vladimir Bensa 1995. Zadnji popravek dne 25. avgusta 1998. Obiskov: